【学务处 - 公告】114-2 办理就学优待(减免)学杂费事宜 (申请至115.2.27截止)

  • 2026-01-02
  • 黄明媛, Ming-Yuann Haung

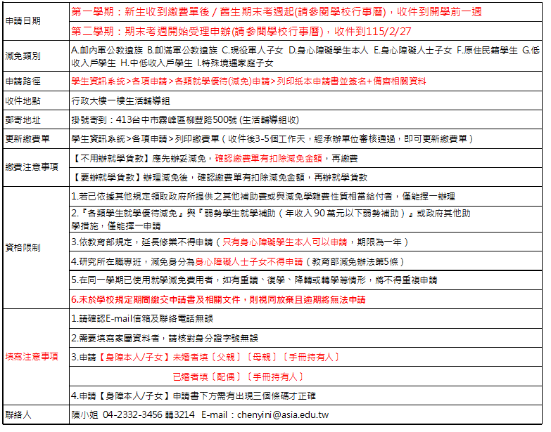
减免申请步骤,承办单位如下,如有未尽事宜或者修订事项,一律以学务处官网公告为准。

亚洲大学 生活辅导组 陈逸倪

邮件:chenyini@asia.edu.tw

电话:04-2332-3456分机3214

地址:41354台中市雾峰区柳丰路500号

这是一张图片

这是一张图片

这是一张图片

这是一张图片

敬祝 顺心

逸倪 敬上